
随着我国新时代能源产业的创新发展,绿色、低碳型电力项目将成为未来的发展方向。严寒地区的紧身封闭电站锅炉房,为保证工艺系统的安全可靠运行,传统的冬季供暖和夏季通风系统都会消耗大量电(热)能。紧身封闭锅炉房体型高大、设备发热量巨大,受室内空气温度梯度影响,室内温度场极不均匀,人体舒适感很差,甚至会影响工艺仪表的正常工作。
南通市升昊暖通空调设备有限公司(下简称:升昊暖通)在充分调研严寒地区大型电站锅炉房冬季供暖和夏季通风运行状况的基础上,经过典型项目的工业试验和国内外相关技术调研,研发了一套近零碳智能型供暖通风一体化系统,通过自动调整锅炉房室内上下温度场和压力场,冬季将锅炉设备散热量转化成冬季供暖热源,使室内温度均匀、安全舒适,实现锅炉房免费供暖;夏季采用自然通风将锅炉设备散热量排至室外,同时利用高气密性屋顶通风器上的光伏系统为供暖通风设备提供绿能,是一种创新的绿色节能、近零碳智慧的新型暖通系统一体化解决方案。
燃煤电站锅炉房采用紧身封闭是严寒地区和部分寒冷地区的典型封闭方式。大型火电站锅炉房高度仅次烟囱,外围护结构采用复合保温压型钢板封闭,室内岛式布置。紧身封闭后的锅炉房成为一个超高大空间建筑。
由于锅炉本体散热量巨大,外围护结构不严密,紧身封闭式锅炉房室内形成高热压。在热压的作用下炉顶平台长期处于高温环境,夏季和冬季更是处于40℃ 左右的水平。同时冬季锅炉房底层常常会发生冻结的问题。对严寒、寒冷地区而言,锅炉房底层冬季防冻是关乎安全生产和职业健康安全的首要问题。
通常情况下,锅炉房夏季全面通风采用大门和外窗自然进风、屋顶通风器自然排风的通风方案,冬季在锅炉房底层设置散热器和暖风机、运转层设置散热器的高温热水供暖系统,冬季运行时,关闭门窗和通风系统,开启供暖系统供暖。
近零碳智能通风供暖一体化系统将夏季自然通风、冬季免费供暖与(屋顶通风器)光伏系统有机地结合起来,实现非冬季自动调节通风风量,冬季充分利用锅炉本体散热量实现锅炉房免费供暖,满足锅炉房底部区域温度10℃~ 16 ℃的供暖要求。
近年来,自然进风、屋顶通风器+排风装置自然排风的锅炉房优化的自然通风方式在一些工程上运用并取得较为理想的效果。气密性排风装置位于锅炉燃烧器平台附近,约在锅炉房2/3~3/4的高度区域、锅炉中心线二侧外围护结构上布置排风装置(带),仅在夏季开启,排出锅炉底部上升的热气流,降低燃烧器平台和炉顶区域温度,改善巡检人员工作环境条件。排风装置可提高中和面高度,减小底部开窗面积,从而可以降低冬季锅炉房底部冷风渗透量。
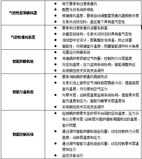
近零碳智能供暖通风一体化系统由气密性屋顶通风器、气密性排风装置、智能供暖机组、智能匀温机组及智能控制系统组成。